石碧1,陈克复2,王琪3,陈坚4,曾运航1,王斌2,刘渊3,刘延峰4
(1. 四川大学轻工科学与工程学院,成都 610065;2. 华南理工大学轻工科学与工程学院广州 510641;3. 四川大学高分子研究所,成都 610065;4. 江南大学未来食品科学中心,江苏无锡 214122)
摘要:轻工产业在我国经济社会发展中起着重要作用,其高质量发展对推动经济社会转型、改善居民生活品质、加快形成国内国际双循环相互促进的新发展格局具有积极意义。本文分析了我国轻工产业的基本发展格局、转型升级过程中存在的主要问题,提炼了绿色制造、高端制造、智能制造、产业集群等轻工产业发展的共性战略方向;围绕造纸行业、皮革行业、塑料加工行业、发酵行业等重点轻工产业类别,分别凝练了高质量发展亟待破解的关键工程科技问题,并对关键装备、关键元器件、关键原材料及助剂、关键菌种、关键过程技术等进行了阐释。研究建议,以创新平台建设促进科技进步,完善相关的产业政策,改善产业发展环境,培养人才队伍,从而推动轻工产业高质量发展、增强轻工产业的优势地位与国际竞争力。
关键词:轻工产业;高质量发展;绿色制造;高端制造;智能制造
Connotation and Implementation Paths of High-Quality Development of Light Industries in China
Shi Bi 1, Chen Kefu 2, Wang Qi 3, Chen Jian 4, Zeng Yunhang 1, Wang Bin 2, Liu Yuan 3, Liu Yanfeng 4
(1. College of Biomass Science and Engineering, Sichuan University, Chengdu 610065, China; 2. School of Light Industry and Engineering, South China University of Technology, Guangzhou 510641, China; 3. Polymer Research Institute, Sichuan University, Chengdu 610065, China; 4. Science Center for Future Foods, Jiangnan University, Wuxi 214122, Jiangsu, China)
Abstract: Light industries are crucial for China’s economic and social development, and the high-quality development of these industries is conducive to promoting China’s economic and social transformation, improving the quality of residents’lives, and forming a new development pattern in which domestic and international cycles promote each other. In this study, the basic development pattern of the light industries and major problems faced by China’s economic transformation and upgrading were analyzed, and the common strategic directions for the development of China’s light industries were summarized, includinggreen manufacturing, high-end manufacturing, intelligent manufacturing, and industrial cluster development. Focusing on major light industry categories such as paper-making, leather, plastic processing, and fermentation industries, key engineering issues that urgently require breakthroughs were proposed, and key equipment, components, raw materials and additives, strains, and process technologies were analyzed. We suggest to promote scientific and technological progress through the construction of innovation platforms, improve relevant industrial policies, optimize development environment, and cultivate talents, thereby promoting the high-quality development of the light industries and enhancing international competitiveness.
Keywords: light industry; high-quality development; green manufacturing; high-end manufacturing; intelligent manufacturing
一、前言
轻工业是我国具有传统优势和国际竞争力的产业,为稳增长、稳外贸、稳就业做出了积极贡献。轻工业的健康和高质量发展,对推动经济社会转型、改善居民生活品质、提升国际竞争力、加快形成国内国际双循环相互促进的新发展格局具有重要意义。2021年,轻工行业规模以上工业企业数量占全国总量的 27.6%,累计营业收入占全国总量的17.5%,利润总额占全国总量的 16.2%;出口交货值为2.9万亿元,占全国总量的19.7%[1]。
轻工业包含 18 个大类行业,其中造纸、皮革、塑料、发酵是规模较大、国际竞争优势突出、与民生高度关联的产业,相应营业收入约占轻工业的22%[1]。这4个产业与资源环境问题息息相关,产业转型升级、绿色发展得到了国家层面的较多关注。目前,针对典型轻工产业的研究已有开展,多从产业现状、政策解读、经济管理视角剖析产业发展问题[2~6],也有以技术创新手段提高行业绿色发展水平、行业数字化转型及智能制造探讨等[7~10]。
深刻认识轻工产业在国家经济社会全局中的重要作用,加快推进轻工产业的转型升级,提高轻工产业的绿色化、高端化、智能化发展水平,保持和扩大我国轻工产业的优势地位和国际竞争力至关重要。本文遵循轻工产业发展规律、立足轻工产业当前发展格局,重点从绿色低碳制造、高端优质制造、智能制造、产业集群发展等维度出发,系统阐述造纸、皮革、塑料、发酵等典型轻工产业未来发展的关键内涵,提炼涉及的关键工程科技问题,以期为轻工产业技术和管理研究提供参考。
二、我国轻工产业的基本发展格局与存在的主要问题
(一)基本发展格局
近年来,我国的世界轻工生产大国、消费大国、出口大国地位进一步稳固,家电、造纸、皮革、塑料、发酵、缝制机械等行业近 200 种产品的产量居世界首位。“十三五”期间,轻工业创新能力持续增强,获得国家级科学技术奖41项,发布国家标准 2748 项,行业标准 3493项,主导制定国际标准 85 项。在国家重点研发计划等重大项目支持下,轻工新材料和装备取得一定突破[11]。例如,某些新型纸基材料打破了国外的长期技术封锁,为大飞机、高速铁路等国家重大工程提供了关键材料保障;在无铬生态皮革这一国际皮革前沿竞争领域,率先取得鞣制染整关键材料及技术的系统性突破,显著增强了我国在这一领域的核心竞争力;开发了基于聚烯烃的超宽幅五层共挤吹塑+表层涂覆技术,实现了农膜的使用周期大于5年;造纸、塑料等轻工装备的国产化进程不断加快,纸浆漂白用大型二氧化氯制备系统打破国外垄断,年产2×105 t 的大型造粒机组、超大吨位注塑机、五层共挤宽幅功能膜生产机组等实现产业化应用。
我国轻工业已经历了从“有没有”到“好不好”的转变,目前正通过科技创新、标准质量、绿色低碳、数字转型、三品行动、产业集群、市场建设、人才培养等一系列举措,向“强不强”奋进[11]。未来15年是我国实现轻工产业转型升级、建设轻工强国的历史机遇期。现阶段,在国内经济高质量发展持续推进、国际经济环境剧烈变动等对经济冲击的背景下[12],轻工产业已无法再简单依靠规模、产能和产量带来经济增长,特别是利润增长。实现科技自立自强,转变传统发展方式,调整优化产业结构,向绿色化、高质化、高端化、智能化转型,提高轻工产品的供给质量和效率,持续扩大内需,强化国内大循环的主体地位、优化提升国际大循环,成为了轻工产业主动和被动上都必须适应的新发展格局,也是轻工产业升级、由大变强的必然选择。
(二)存在的主要问题
1. 企业综合成本上升、效益下滑,企业压力加大轻工业领域的中小企业占比大,市场竞争激烈。受2021年以来大宗商品、原材料、能源价格持续高位震荡影响,处于中下游的轻工业企业成本压力不断加大。此外,物流成本等也不断增加,轻工企业的综合成本居高不下。由于市场消费端难以消化成本的快速上涨,导致轻工企业的利润空间被不断压缩,企业经营总体处于增收不增利的状态。这较大程度地影响了产业的创新投入能力。
2. 产业转型升级的难点较多
我国轻工业的低端供给产品相对过剩,中高端供给产品不足,产品的整体质量水平低于国际先进水平,特别是在品牌竞争力方面表现得较弱,部分规模效益显著的行业产业集中度不高。人才结构不够合理,中高级专业人才供给不足,在制造、装备、标准、工艺、维修、服务、设计以及企业管理运营、国际化等方面均存在专业人才缺口。发展环境有待改善,国际发展环境严峻,存在诸多风险和挑战;国内市场竞争秩序有待规范,中小企业发展困难较多,需要加强打击假冒伪劣产品并保护知识产权;行业协会的运作有待进一步完善等[11]。
3. 产业创新体系建设和关键核心技术研发不够
① 在轻工产业创新方面,各主体及各环节相互支撑与高效互动的格局整体效能不强,资源整合利用能力偏弱,协同创新动力不足;与轻工产业有关的国家级科技创新平台和科技专项非常缺乏,科技创新对产业发展的支撑和引领作用不足。② 在产业关键核心技术及装备方面,部分关键装备、元器件、原材料及制剂、菌种、过程技术等依然受制于国外,轻工产业所需的新型或关键元器件、生产工艺及设备、原材料及制剂受出口限制影响,存在受制于人的局面。例如,以美国杜邦公司、日本东丽株式会社、德国巴斯夫股份公司等为代表的跨国集团在高性能、功能化、轻量化等轻工新材料产业中仍占据主导地位。我国轻工装备企业普遍存在制造能力强而研发能力弱、产值高而附加值低、单机制造能力强而系统集成能力弱等问题,在“专、精、特、新”方向尚未形成全球竞争优势,智能化装备尚处于研发或示范阶段。③ 轻工部分行业的水耗、能耗、污染物排放指标与国际先进水平相比,也存在较大差距。整体来看,要解决我国轻工产业发展存在的主要问题,需从根本上推动产业竞争力由传统的低成本竞争向依托科技创新的核心竞争转变。突破产业关键技术,解决核心装备、元器件、原材料及制剂等依然高度依赖于国际大循环的问题;针对产业关键核心环节,加快构建以国内大循环为主体、国内国际双循环相互促进的新发展格局。
三、我国轻工产业高质量发展的共性战略方向
通过对我国轻工产业中的造纸、皮革、塑料、发酵等典型行业进行调研分析,可以发现,发展绿色低碳产业体系、扩大优质产品供给、构建智能制造体系是我国轻工产业转型升级的共性发展战略;绿色制造、高端制造、智能制造、产业集群发展是我国轻工产业高质量发展的核心内涵和实现路径;解决关键装备、关键元器件、关键原材料及助剂、关键菌种、关键过程技术受制于国外的问题,是我国轻工产业急需突破的工程科技难点。
(一)绿色制造
绿色发展是资源承载能力和环境容量约束下的可持续发展,涉及节能减排、清洁生产、绿色产品、绿色企业等。基于人类社会不断提高生态环境质量的需求,世界范围内形成了大力推进工业污染防治的共识,“绿色”成为产业竞争力的重要标志。我国轻工产业同样面临自然资源约束和环保压力等突出问题。《国务院关于加快建立健全绿色低碳循环发展经济体系的指导意见》(2021年)明确指出,加快实施钢铁、石化、化工、有色、建材、纺织、造纸、皮革等行业的绿色化改造;“十四五”规划纲要提出,要加强塑料污染全链条防治。因此,加强轻工产业节能减排、清洁生产和末端治理工艺技术的创新开发及成果推广应用,大幅削减轻工产业的能源消耗和主要污染物排放量,显著提升生产效率和资源利用效率,推进轻工产业绿色发展,服务国家“双碳”战略目标实现,是我国轻工业健康持续发展的强制性路径选择。
(二)高端制造
面向社会需求,开发绿色、健康、多功能、高性能的优质轻工产品,突破关键制造技术,拓展各类轻工产品的应用领域,对于轻工产业形成强大国内市场,构建以国内大循环为主体、国内国际双循环相互促进的新发展格局具有重要意义。我国在造纸、皮革、塑料、发酵等轻工行业领域的工业基础扎实,产业链完整,大宗产品制造能169我国轻工产业高质量发展的内涵与实现途径力强、产品性价比高,拥有一定的比较优势。但是,这些领域的高端产品因企业规模较小、技术创新意识较弱,创新人才缺乏等,存在设计研发及核心技术不足的问题,品牌优势较弱。因此,要加强从基础研究、技术研发到工程应用的轻工领域创新链布局,特别是激发企业的创新主体作用,以“产品绿色、健康、高质化、高端化、功能化”为抓手,带动轻工产品的品质优化及品牌提升,扩大轻工产品的内需并促进内外需和进出口协调发展,从而推进轻工产业高质量转型,发展高端制造,创造竞争新优势。
(三)智能制造
轻工产业的技术发展存在两大瓶颈:一是工艺技术的关键环节严重依赖经验,标准化程度不高;二是工艺过程的智能化控制程度低,达不到精确化控制。同时,轻工产业的数据流多是局部的、阶段性的、相互封闭的,制约了轻工产业的高效生产、智能生产和高质量发展。与目前国际先进水平相比,我国轻工产业的智能制造及互联技术水平尚有差距。以信息技术为核心的高新技术与各领域深度融合引发的集群创新是当前及未来一段时间的重要趋势[13]。推进新一代信息技术、智能制造技术等与传统轻工产业的深度融合,已经成为轻工领域科技创新的热点。为了提高智能制造和互联水平,轻工产业正朝着工艺过程仿真系统与线下原型系统相结合、风险筛查与智能监测的方向发展;并在此基础上,利用工业互联网技术构建产业共性服务平台,实现提质增效。因此,加速智能化关键制造技术和全过程智能化管理系统的研发,推动与之相配套的产业数据互联互通技术的研究,逐步构建数字化、智能化、网络化的轻工产品制造体系,是我国轻工产业实现高质量发展和提升国际竞争力的重要方向。
此外,装备在轻工产品加工过程中发挥着至关重要的作用,直接影响产品的质量、产量和成本,是轻工产业自动化、规模化、高效化、高质化、绿色化发展的基本保障。但目前轻工领域的关键装备存在对国外依赖度高、智能化水平较低、支撑节能减排技术的装备缺乏等问题,迫切需要提升行业的装备水平,推动我国从“轻工制造大国”走向“轻工制造强国”。因此,应着力在关键装备国产化、核心装备智能化、支撑节能减排技术的装备开发等方面实现重大突破,以支持轻工产业的高质量、智能化、绿色化转型升级。
(四)产业集群
通过综合分析国内外轻工产业集群发展的现状和优势,可以发现,世界轻工产业的发展呈现出集群发展的态势。集群发展有利于推广和应用绿色制造、高端制造及智能制造技术,有助于专业市场的形成与发展,能加强企业间的有效合作和形成创新氛围,减少企业分散布局所带来的生产成本上升,便于树立产品品牌、形成营销优势,提升产业的整体竞争力。“十三五”期间,我国轻工产业的集群优势已经得到体现,初步形成了优势互补的、高质量发展的区域经济布局,建成产业集群 282 个,产业集群建设进一步规范,产业基础能力和产业链水平不断提升,产业集群主营业务已占轻工业 40%;目前正对接国家区域发展战略,探索打造轻工领域世界级产业集群[11]。
产业集群并非只是产业的聚集,为了进一步提升我国轻工产业集群的发展水平,轻工产业集群应更加注重内涵式发展。具体包括:① 强化与相关行业共建具有循环经济特色的产业集群,推动产业集群特色发展、做大做强;② 注重产业集群的标准、检测、科研及成果的推广应用、信息、物流、培训及人才等建设,夯实集群持续发展的基础,推进产业集群创建新型工业化产业示范基地;③ 提高产业集群企业的准入门槛,集中生产,统一治污,环保先行,形成产业集群绿色发展模式;④ 积极开发绿色、健康、多功能、高性能的优质轻工产品,增强区域创新能力,集中优势力量打造区域品牌,形成产业高质量发展模式;⑤ 培育打造一批轻工产业绿色智慧产业集群,扶持优秀轻工产业集群向世界级先进制造业集群迈进。
四、典型轻工产业实现高质量发展的路径
轻工产业各个领域的生产流程、过程技术各不相同,实现高质量发展需采取的途径也不尽相
同。为梳理轻工产业高质量发展的实现路径,本文选取造纸、皮革、塑料、发酵等我国典型轻工行业作为研究对象,通过开展文献分析、现场调研、技术预见、问卷调查、专家研讨等方法来进行研究和论证。由于篇幅有限,在此不对论证过程进行详述。围绕轻工产业高质量发展的共性核心内涵和重要方向,基于轻工产业发展的基本规律以及传统产业转型升级的热点改造模式,在充分考虑我国造纸、皮革、塑料、发酵等4个轻工行业的发展现状、发展趋势和发展愿景的基础上,提出了各自高质量发展的战略构想、需要解决的关键工程科技问题及发展路径,力求使我国典型轻工行业未来发展目标明确,为政府和相关部门准确把握产业重点发展方向、制定政策及规划提供科学依据,为产业界把握技术创新方向提供指引。
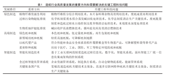
(一)造纸行业
我国造纸行业经过多年的发展,已经步入世界造纸先进大国行列,纸和纸板的产量及消费量位居全球首位。目前,造纸行业已步入绿色、循环、低碳发展阶段,但仍面临资源约束、环境压力、原料对外依存度高等问题,进一步降低资源消耗及开展污染防治的任务还很艰巨。面向2035年,造纸行业要实现转型升级,转变发展方式,从绿色制造、高质量发展和智能制造三方面着手,走绿色、低碳、可持续发展道路,逐步实现数字化和智能化[14,15]。
造纸行业的重点发展方向具体如下。
1. 深入挖掘和利用造纸行业绿色低碳属性
造纸行业绿色发展的主要工程科技问题包括:面向原料 / 能源的策略性选择和面向制浆造纸过程技术的解析、集成、重构、优化,使能源消耗及各类废弃物产生和排放减量化,提高生产效率及资源、能源的利用效率。造纸行业是可持续发展的产业,尽管目前我国造纸行业的节能减排指标已基本达到国际先进水平,未来仍然需要着重推行植物纤维资源的全利用技术、制浆造纸过程污染物和生物质锅炉的超低排放技术,推进林(浆)纸一体化建设,构建良性循环的生态产业链[7]。
2. 向产业高质量发展转型
目前,国际市场上的高端纸种(特种纸)年产量 超 过 2.5×107 t, 约 占 全 球 纸 和 纸 板 总 产 量 的5.5%。我国的纸和纸品产量位居世界第一,但产品的同质化问题较严重。国外能生产的纸种超 7000 种,而我国能生产的纸种只有 600 多种,差距显著。作为传统基础材料行业,我国造纸行业应加快培育和发展高品质、功能化的纸及纸板,特别是要发展本色和低定量的纸及纸板加工技术、提高再生纸质量的技术、开发适应新应用领域的特种纸和纸板[3]。
3. 逐步开展产业智能化建设
造纸行业正在由自动化向信息化、智能化转型升级。大型造纸企业的原料输送、制浆、抄造、复卷、仓储等流程已经实现了较高程度的自动化,但智能工厂在工厂运维方面的智能化水平需进一步提高,如工艺参数、故障诊断、设备维护等业务流程,仍需要工艺人员和工程师的参与。造纸行业的智能化建设难度较大、投资成本较高,但需逐步推进,主要从造纸装备的智能化和造纸工厂的智能化运维着手,同时打造基于数据化的功能模块(智能制造全流程需要数据的分析、交互、传输、分发),注重发挥智能化改造对产业提质增效、绿色发展的作用,提高造纸行业的智能化水平[16]。
为了实现上述发展目标,造纸行业需要解决的关键工程科技问题如表1所示。

(二)皮革行业
皮革行业是资源化利用畜牧业和肉食品加工业副产物、符合循环经济理念、与三农密切相关的轻工产业。我国皮革行业的产业链完整,皮革及其制品产量已连续多年稳居世界首位[17]。目前,我国皮革行业正处于转型升级的重要发展阶段,面临占领国内超大规模市场和竞争国际市场的新形势。面向2035 年,皮革行业的发展目标为:全面实现向绿色低碳、高效生产转型,突破皮革及其制品的绿色制造关键技术,提高资源综合利用,促进从原料到生产过程再到废弃物资源化利用的全产业链良性循环,实现产业、资源与环境的协调发展;积极向高端制造转型,突破高端优质皮革及其制品制造关键技术,拓展皮革产品功能及应用领域;全面实现现代化及自动化制造,皮革关键装备实现国产化,积极向智能制造转型。皮革行业的重点发展方向具体如下。
1. 发展绿色低碳制造体系
皮革加工过程中产生的主要污染物及其环境风险主要有铬污染、硫化物污染、中性盐污染、有机物污染、恶臭污染、固体废弃物及污泥污染。皮革行业在运用清洁技术方面面临的主要挑战有:工艺技术和装备与日益严格的环保要求匹配不够,高端皮革化工材料与国际水平尚有差距,废水处理模式不够合理,固废处理不够规范以及环境管理体系尚不健全[8]。基于此,皮革行业发展绿色低碳制造体系的重要方向为,开发和推广应用无铬生态皮革制造技术、无固废皮革产业链、制革主要污染物源头控制及节水集成技术与装备、提高生产效率的制革工艺流程再造技术等。
2. 扩大优质皮革产品供给
当前,消费者对皮革产品提出了更高的要求,呈现出个性化、多样化、高端化、体验化的新消费特点。基于此,皮革行业需积极向高端优质制造转型,突破高端和先进功能皮革及其制品制造关键技术,如开发绿色、健康、时尚、多功能或满足不同职业标准要求(防水、防污、易清洁、抗菌防霉、回弹、轻量、隔热、保温、阻燃、防辐射等)的皮革及制品制造技术等[17]。同时,深度挖掘皮革产品的应用新领域,创建各类皮革产品的国内外知名品牌,扩大优质皮革产品供给。
3. 构建自动化和智能化制造体系
我国皮革及制品制造的自动化、智能化装备尚处于起步阶段,急需提升生产装备自动化和智能化水平,顺应全球皮革行业的智能化发展趋势,推动产业向智能制造转型,不断提升生产和管理水平。具体包括:在制革行业打造制革全流程自动化、智能化生产线;在制鞋行业逐步提升生产全流程的自动化和智能化水平;在箱包皮具行业,探索自动化、智能化生产线的贯通及满足快速转单和个性定制的需求;在毛皮及制品行业,深化自动化水平等[17]。此外,急需着力实现皮革关键和高端装备的国产化,开发能支撑节能减排技术的核心装备,以支撑高质量皮革及制品制造。
为了实现这些发展目标,皮革行业需要解决的关键工程科技问题如表2所示。
(三)塑料加工行业
塑料加工行业是我国现代工业体系中的先进制造产业,也是满足人民美好幸福生活需求的民生产业。我国塑料加工业从“十一五”开始跨入世界塑料工业大国行列,塑料制品产量、消费量和出口量已占世界总量的 1/4 以上,稳居世界第一。但我国尚不是塑料加工技术强国,与国际先进水平相比,我国在产品结构与种类、加工技术与产品质量、高技术产业应用比重与规模等方面还存在一定差距[5]。面向2035年,塑料行业的发展目标为:突破共性关键技术难题,发展高性能塑料绿色加工及循环利用新技术,实现高精、高效和多功能塑料加工,推动塑料行业绿色低碳发展。我国塑料加工行业重点发展方向具体如下。
1. 建立安全稳定的产业供应链
在国际形势日趋复杂、全球产业链布局重构加速的形势下,我国塑料加工产业链、供应链的稳定性面临着风险上升的挑战。因此,急需发展和建立安全稳定的产业供应链,促进产业链协同发展、上下游精准对接,保障和推动产业转型升级和可持续发展[9,18]。

2. 突破行业关键核心技术
目前,主要发达国家和地区对塑料行业的核心技术进行封锁,而我国部分塑料加工行业的关键设备、元器件、零部件、原材料仍依赖进口,行业发展面临风险。因此,应针对国内急需解决的“卡脖子”难题,组织国内龙头企业和重点高校、研究院所,整合科研资源,协同攻关,开放创新,解决行业共性技术难题。重点在以下方面实现科技创新和突破。① 生态化。基于塑料产品的环境友好全生命周期,实现塑料制品生产过程的低碳环保、使用过程的低能耗与长寿命、废弃后的循环再利用不破坏生态环境。② 功能化。通过工艺改进、材料改性等塑料加工科技创新手段,赋予塑料及其制品各种功能,如阻燃、导热、抗菌等,是塑料加工业实现高端化、支撑新材料战略的重要途径。③ 轻量化。通过发泡、拉伸、动态成型等加工技术,提高单位产品性能,实现塑料制品的减重、减薄、长寿命,减少材料用量和加工能耗。④ 精密化。发展塑料微纳尺度制造技术,赋予材料多功能,在光电通信、影像传输、信息储备、医疗器械、高端复杂结构零件等方面发挥重要作用。⑤ 智能化。通过自动化与信息化的深度融合,物联网、信息物理系统技术的运用以及大数据技术分析和价值挖掘,实现制造资源的最佳配置,使传统大规模、集中式、同质化的生产模式转型升级为小批量、分散化、个性化的自动化定制生产。
3. 促进行业之间交叉融合
塑料制品的应用行业广泛,而建材、电子、家电、汽车等塑料制品需求侧对新技术产品的信息反馈不足,沟通不畅,使塑料加工产业链整体的创新能力整合不够。因此,未来转型升级应紧密结合下游如新能源汽车、消费电子等新兴产业,对塑料制品的潜在应用市场进行前瞻性布局与开发。为实现上述发展目标,塑料加工行业需要解决的关键工程科技问题如表3所示。
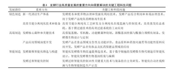
(四)发酵行业
我国发酵行业高质量发展的总体战略构想为:坚持绿色、高质量、高端化、集约化发展,完善行业创新体系,不断拓展产品应用领域[19~22]。面向2035 年,发酵行业要攻克发酵领域关键核心技术,实现科技自立自强;加强合成生物技术、发酵装备智能化等技术开发,抢占世界制高点;做好主产业链条,壮大新经济,不断拓展应用领域;加快构建绿色制造体系,制造过程清洁化、资源能源利用高效化,大幅减少污染物的产生和排放,不断降低原料、能耗和水耗;进一步完善标准化支撑体系,以先进标准引领行业高质量发展;培育和依托产业集群,推动产业集群特色发展、做大做强。发酵行业的重点发展方向具体如下。

1. 布局优化
产业链不完整、产能结构性过剩是我国发酵行业高质量发展面临的主要问题之一。目前,主要生物发酵产品仍以大宗常规产品为主,精深加工的衍生产品所占比例较小,缺少用于药物、健康、美妆和材料等领域的高端衍生产品。因此,我国发酵行业需要加强产业布局,更好地发挥资源配置、产业基础和集聚、产业链供应链配套等优势,实现产业布局的优化提升;调整产品结构,以市场需求为导向,驱动产品迭代和新产品创制,协同开展产品应用开发,提升专业和精准服务能力。
2. 创新驱动
发酵行业高质量发展面临的另一个主要问题是核心技术存在瓶颈,知识产权保护不充分。我国虽是生物发酵生产大国,但原创成果较少。针对国际垄断的一些产品,仍然缺乏集中攻关的组织和协作,相关的支持政策和研发投入仍有待于进一步强化。此外,知识产权保护意识不强,微生物菌种、酶制剂核心专利在世界所占比例较低,严重受制于国外技术先进企业的知识产权封锁,进入国际市场的准入难度大。因此,我国发酵行业亟需推动“产学研用”协同创新,提高自主创新能力,以科技创新驱动产业发展;同时增强知识产权的布局、运用和保护意识,提升企业核心竞争力。
3. 绿色发展
发酵行业的发展较大程度依赖于地方政策和原料、能源、水等资源成本,而玉米或糖蜜等原料资源的供不应求状况约束了行业发展的规模。随着环境保护、资源能源消耗要求日益严格,企业技术改造和环保投入持续增加,企业发展压力加大,特别是规模较小的企业压力尤甚,这在一定程度上延缓了发酵产业的发展。因此,我国发酵行业需要坚持产业和环境协同发展,把节约资源能源、低碳转型绿色发展作为重要责任;推行绿色制造,通过示范引导实现绿色制造技术共享[23]。其中,绿色发展的重要方向是构建新一代清洁生产体系、发展高效节能分离纯化技术和装备。
4. 智能制造
我国发酵行业的高质量发展需要着力突破关键核心技术和系统集成技术,推动产业链供应链深度互联和协同响应,带动上下游企业数字化、智能化同步提升。此外,随着现代生物新技术、新方法的爆炸式增长,生物发酵在产品定制化设计,快速、分布式生产方式等方面正日益迸发出巨大的潜力。以高性能菌种创制为核心的现代生物发酵技术正孕育着一场以稳定、高效、绿色为典型特征的制造业革命,为此迫切需要发展大数据和人工智能驱动的微生物细胞工厂创制及智能生产技术和装备,使其成为生物制造业制造模式创新的重要推动力。
5. 标准规范
发酵行业要坚持以标准来规范流程、以标准来规范市场行为的基本原则,优化标准体系结构和组织体系;有效实施标准化战略,营造规范有序的市场环境。
为了实现上述发展目标,发酵行业需要解决的关键工程科技问题如表4所示。
五、对策建议
(一)以创新平台建设促进科技进步
轻工产业的转型升级及国际竞争力的提升,依赖于若干重点方向的关键技术突破,依赖于与新兴产业以及化工、材料、生物、农业、装备制造等领域的交叉融合。建议有关部门加强对轻工产业科技发展的支持力度,设立“轻工业绿色发展与转型升级关键技术”等重点科技专项,支持轻工领域的科学研究、技术创新和关键技术突破。支持轻工领域面向国家重大需求,通过优化整合,建设好一批国家工程(技术)研究中心、企业技术中心,促进前沿技术和共性关键技术的研发与产业化,为我国轻工产业高质量发展持续提供科技保障。同时,坚持需求导向,发展一批由国内龙头企业、重点科研机构和高校参与的产业技术创新战略联盟,通过企业、科研机构的高效联动,切实推进关键核心技术的创新、突破和落地转化。
(二)完善相关的产业政策
建议产业政策制定部门进一步完善轻工产业绿色化、高端化、智能化转型升级和高质量发展的相关政策,健全技术标准体系,优化和更新产业结构调整指导目录;提倡轻工产品绿色化,建立绿色消费观念。例如,加快制定绿色纸和纸板、皮革及制品、塑料及制品的系列国家标准,鼓励生产和消费低定量纸和纸板、低白度纸产品、本色浆、无铬生态皮革及制品、再生塑料及制品等,鼓励政府机关、事业单位、中央企业等带头采购和使用符合标准的绿色轻工制品,强化示范引领作用。
针对轻工产业关键装备、关键元器件、关键原材料及助剂、关键菌种、关键过程技术受制于国外的问题,增强产业链协作能力,联合上下游协同创新,促进产业链整体水平提升。鼓励产业链横向扩展和纵向延伸,推动企业做强做优,形成各自特色,限制结构性过剩行业的盲目发展;培育特色鲜明、具有全球竞争优势的轻工产业集群;推动轻工产业扩大国际产能合作,建设更高水平开放型新工业体系,为轻工产业各类民营企业“走出去”提供政策、法律、金融、信息等全方位服务。

(三)改善轻工产业的发展环境
进一步加大国家政策法规落地执行力度及稳定性,建立科学、客观、有效的产业监管和扶持政策,为轻工产业高质量发展营造良好的政策环境。加大绿色制造体系评价的力度与政策支持,建议在绿色信贷、限 / 停产、绿色制造集成项目等方面给予获得“绿色工厂”“绿色产品”称号的示范企业更多支持,引领绿色制造。鼓励企业开展绿色制造、高端制造、智能制造新技术新装备的研发,国家给予财税上的大力支持。对行业龙头、“专精特新”中小企业、“小巨人”企业以及符合节能减排政策的企业给予精准定向的减税降费帮扶。继续放宽民营企业融资条件,降低企业融资成本,帮助解决中小企业面临的生存困难问题。
建议及时了解和完善相关政策,出台配套细则,如科学修订《国家危险废物名录》《“高污染、高环境风险”产品名录》等,避免“一刀切”,扩大行业固体废弃物(如皮革边角废碎料)的综合利用范围;形成进一步遏制过度包装、废旧塑料综合利用和可降解塑料推广的长效机制;形成既有利于资源的有效循环利用,又有利于提升我国轻工产业发展质量和国际竞争力的产业发展环境。
(四)培养轻工产业人才队伍
加强“产教”深度融合,积极推进产业人才在企业与高校、科研院所间的交流、互聘、共享。加强产业项目的合作研发,加强创新团队和产业人才特别是青年人才的培养,建立一支创新能力强、掌握国内外技术市场发展的中青年工程技术和管理人才。同时,面向轻工强国对工程科技人才的需求,着力解决我国轻工科技人才“工程性”和“创新性”不足的问题,逐步建立尊重知识、崇尚创新、多元包容的社会环境,吸引和聚集人才,形成协同开放的人才发展环境。
